新聞中心
阿爾茨海默?。ˋD)是一種進行性神經退行性疾病,其特征為 β 淀粉樣蛋白(Aβ)斑塊沉積、 tau 蛋白過度磷酸化以及神經炎癥。脈絡叢(ChP)作為血 - 腦脊液屏障,在應激免疫反應和腦內穩態維持中發揮關鍵作用。然而,脈絡叢在 AD 進展中的細胞與分子機制仍未被充分闡明。

2025 年 5 月 31 日,中國科學院昆明動物研究所姚永剛教授團隊在 Molecular Neurodegeneration發表了題為:Early transcriptional and cellular abnormalities in choroid plexus of a mouse model of Alzheimer’s disease的研究論文。描繪了 AD 小鼠模型中脈絡叢的早期轉錄和細胞異常,為腦血管系統在 AD 病理生物學中的作用提供了新的見解。
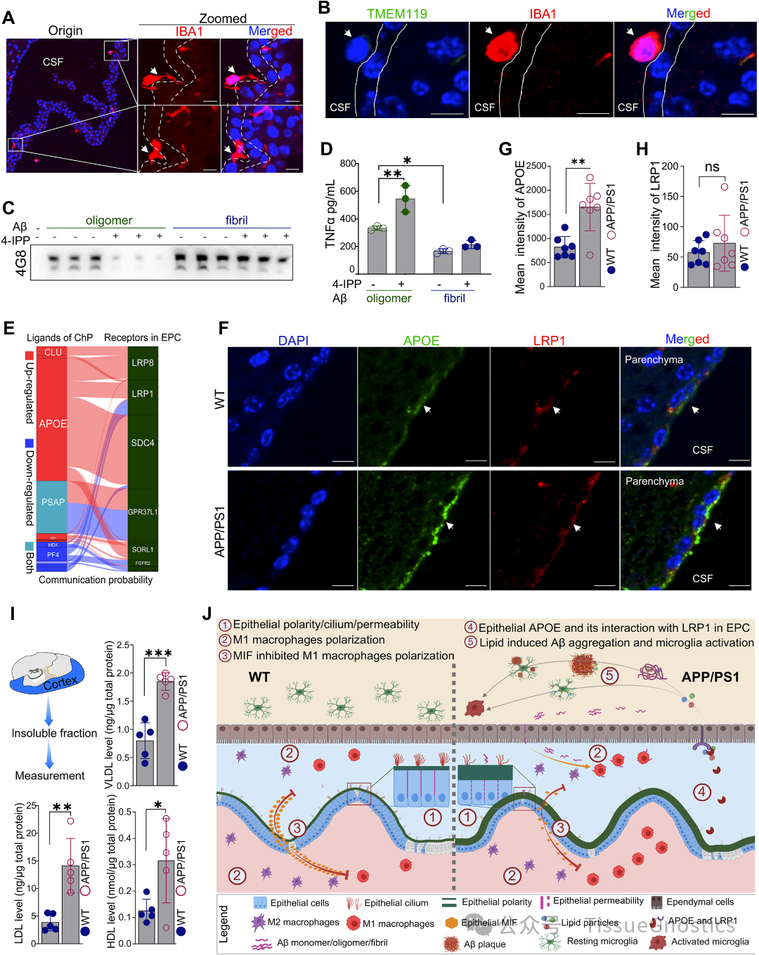
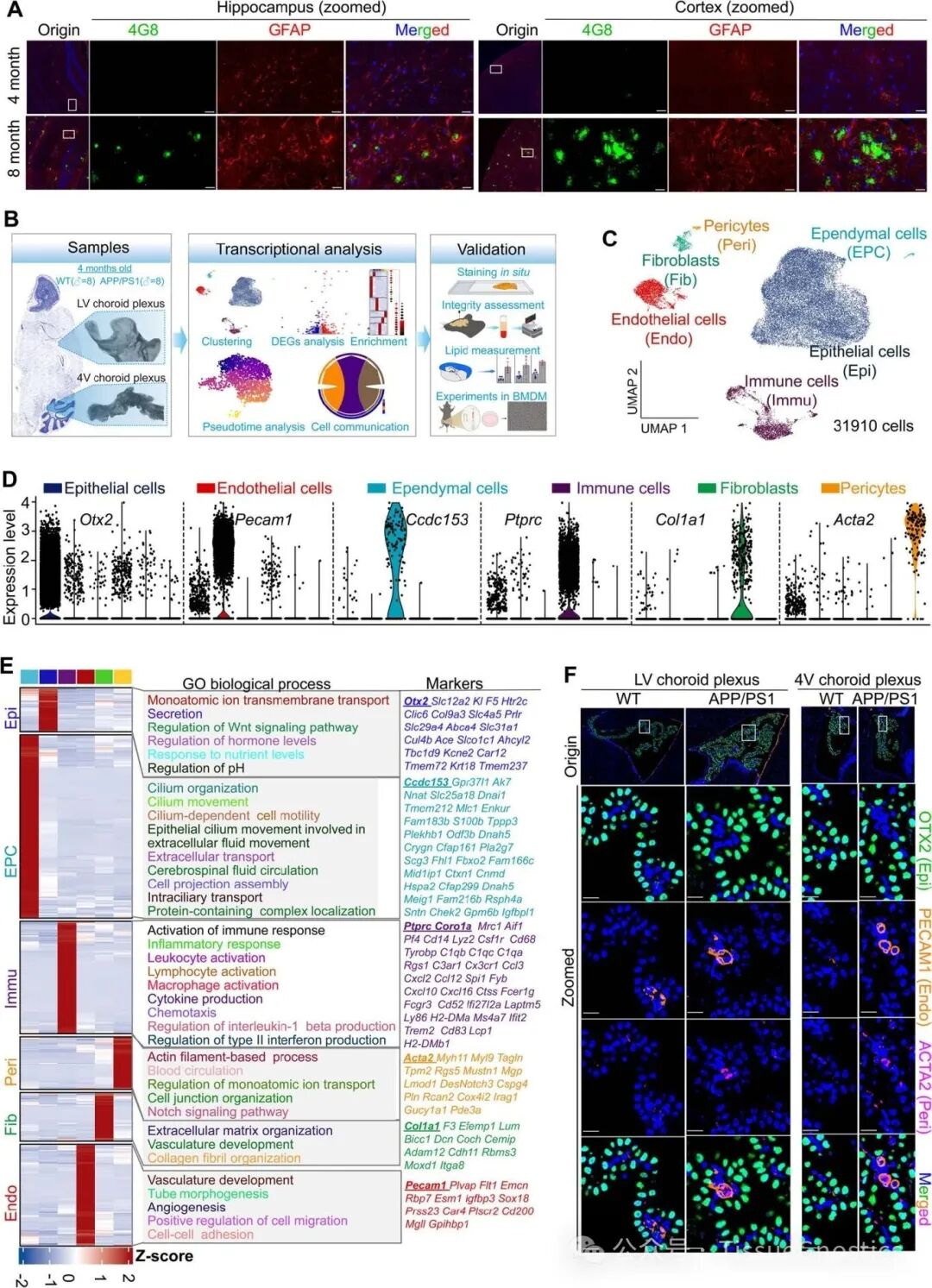
實驗構建了單細胞分辨率下的脈絡叢綜合細胞圖譜,并在雄性小鼠中鑒定出六種主要細胞類型和免疫亞群。與野生型(WT)小鼠相比,APP/PS1 小鼠中大多數失調基因存在于上皮細胞中,且這些基因大多屬于參與線粒體呼吸體組裝、纖毛組織和屏障完整性的下調模塊。上皮屏障的破壞導致 APP/PS1 小鼠中巨噬細胞遷移抑制因子(MIF)分泌下調,進而引發巨噬細胞活化并增強 Aβ 吞噬作用。與此同時,與 WT 對照組相比,APP/PS1 小鼠中巨噬細胞及其他脈絡叢細胞分泌的配體(如 APOE)促進脂質進入室管膜細胞,導致脂質積累并激活腦實質中的小膠質細胞。
通過 TissueFAXS Spectra 系統結合 StrataQuest 分析平臺,實現了多重免疫熒光樣本成像及定量分析。該技術識別了多種標記蛋白的空間分布,并對細胞類型、蛋白表達強度及細胞間相互作用進行精準定量。
研究中通過該技術驗證了脈絡叢(ChP)中不同細胞類型的標記蛋白表達(如上皮細胞標記 OTX2、內皮細胞標記 PECAM1 等),并量化了 AD 模型中細胞結構和功能的異常變化,為分子機制研究提供了形態學佐證。
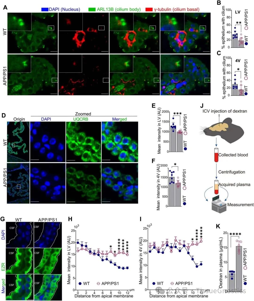
Figure 1F 多色免疫熒光驗證細胞類型標記 TissueGnostics 的成像系統結合多重免疫熒光染色,對 ChP 中的上皮細胞(OTX2)、內皮細胞(PECAM1)和周細胞(ACTA2)進行共定位染色。綠色熒光(OTX2)標記上皮細胞,紅色熒光(ACTA2)標記周細胞,紫色熒光(CD31/PECAM1)標記內皮細胞,藍色(DAPI)標記細胞核。 通過 StrataQuest 平臺自動識別不同細胞類型的空間分布,驗證了單細胞測序中鑒定的 6 種主要細胞類型的存在及定位。確認了 ChP 細胞組成的分子標記可靠性,為后續 AD 模型中細胞比例變化(如上皮細胞減少)的研究奠定基礎。 Figure 2 上皮細胞定量分析 B-D通過 OTX2 熒光信號自動區分上皮細胞(紅色框)與非上皮細胞(白色框),并量化側腦室(LV)和第四腦室(4V)中 OTX2 陽性細胞的比例。 免疫熒光染色顯示 APP/PS1 小鼠 ChP 中 OTX2 陽性上皮細胞數量顯著減少,與單細胞測序中 “上皮細胞比例降低” 的結果一致。從形態學角度驗證了 AD 模型中 ChP 上皮細胞的數量減少,為 “上皮細胞功能異常是 AD 早期病理關鍵” 的假設提供了證據。 Figure 3 ChP 上皮細胞結構損傷驗證 A-I 對纖毛標記(ARL13B、γ-tubulin)、線粒體復合物 UQCRB 及上皮極性蛋白 EZR 的熒光信號進行高分辨率成像,并分析信號強度與分布。 纖毛結構:APP/PS1 小鼠 ChP 上皮細胞中 ARL13B(綠色)和 γ-tubulin(紅色)標記的纖毛密度降低,側腦室與第四腦室的定量結果均顯示顯著差異(P<0.05)。 線粒體功能:UQCRB(綠色)表達減少,提示線粒體呼吸體組裝受損。 上皮極性:EZR(綠色)在 APP/PS1 小鼠中從頂端膜(CSF 側)向基底膜分布異常,通過二維方差分析(ANOVA)量化其分布偏移,證明上皮屏障完整性破壞。 結合單細胞測序中 “線粒體功能基因下調” 的發現,從形態學證實 AD 早期 ChP 上皮細胞的纖毛結構異常和極性喪失,解釋了血 - 腦脊液屏障(BCSFB)通透性增加的機制。 Figure 4 免疫細胞活化與定位分析 C,N-P 對免疫細胞標記(CORO1A、IBA1、CD68)進行熒光成像,量化 APP/PS1 小鼠 ChP 中 M1 型巨噬細胞(CD68hi IBA1+)的比例及分布。 CORO1A(綠色)標記免疫細胞,IBA1(紅色)標記單核細胞,顯示 APP/PS1 小鼠中促炎型 M1 巨噬細胞數量增加。 CD68(綠色)作為 M1 巨噬細胞的經典標記,其熒光強度在 APP/PS1 小鼠 ChP 中顯著升高,側腦室與第四腦室的定量結果支持 “M1 極化增強” 的結論。 結合單細胞測序中 “免疫細胞轉錄譜激活” 的發現,從形態學驗證了 AD 早期 ChP 中巨噬細胞向促炎表型(M1)的極化,為 “上皮細胞 MIF 下調驅動免疫失衡” 的機制提供了證據。 Figure 5 A-B F-H 巨噬細胞遷移與 APOE-LRP1 互作分析 巨噬細胞(IBA1+)在 ChP 與腦脊液(CSF)界面的遷移,并量化 APOE(綠色)與其受體 LRP1(紅色)在室管膜細胞中的共定位。 IBA1 + 單核細胞在 APP/PS1 小鼠 ChP 中向 CSF 和室管膜細胞(白色虛線)遷移,提示免疫細胞跨屏障浸潤。 APOE 與 LRP1 在室管膜細胞中 co-staining,APP/PS1 小鼠中 APOE 表達升高而 LRP1 無顯著變化,結合單細胞測序中 “APOE 分泌增加” 的結果,支持 “ChP 來源 APOE 通過 LRP1 介導脂質運輸” 的假設。 從空間分布角度驗證了 ChP - 室管膜細胞的信號交互,為 “APOE 誘導腦實質脂質積累與小膠質細胞激活” 的病理鏈條提供了形態學證據。




